Current Issue
Quantum-Informed Predictive Deep Graph Neural Network for Microstructure-Property Optimization in Next-Generation Energy Materials
Rajani. D
Department of Electronics and Communication Engineering,
Sree Venkateswara College of Engineering, Nellore, Andhra Pradesh, India.
email: rajini.d2010@gmail.com
Department of Electronics and Communication Engineering
R.V.R & J.C. College of Engineering, Guntur, Andhra Pradesh, India.
email: jravindranadh@rvrjc.ac.in, jrnadh@gmail.com
Board of Practical Training (Eastern Region), Kolkata, West Bengal, India
email: crrao@bopter.gov.in
---------------------------------------------------------------------------------
Abstract:
The availability of precise prediction of electronic and thermal transport properties in multidimensional (2D) functional materials is a key to the next-generation nanoelectronics, thermoelectric devices, and energy-efficient system. The conventional first-principles and numerical simulation methods though physically accurate, are computationally complex and not very scalable due to the large size of material design spaces that can be investigated. New deep learning and generative AI designs have made predictions more efficient but are limited by data dependency, poor physical interpretability and lack of generalization between material families. Additionally, a majority of current methods fail to utilize new quantum-enhanced learning state-of-the-art that has the potential to learn the electromagnetic scale interactions of 2D materials which are complex. In response to these issues, this paper will present an interpretable quantum-enhanced generative artificial intelligence to predictive simulation of electronic and thermal transport in 2D functional materials. The proposed model combines a quantum-inspired generative architecture with physics-aware feature encoding and explainability mechanisms to guarantee physically meaningful predictions. The framework is assessed on benchmark 2D material datasets that ushers in first-principles simulations, such as electronic band structure and thermal conductivity measurements. The results of the experiment indicate accuracy in prediction of 98.4 percent of electronic transport and a 24 percent smaller error in simulation of thermal transport as opposed to the state-of-the-art deep learning models. The findings affirm the existence of quantum-enhanced generative intelligence that facilitates precise, interpretable, and scalable simulation of transport phenomena in new 2D materials.
Keywords:
2D Materials, Electronic Transport, Explainable AI, Generative Models, Quantum-Enhanced AI, Thermal Transport.
The next-generation nanoelectronics, thermoelectric devices, and energy-saving systems require precise estimation of the electronic and thermal transport characteristics of the type of materials used with two-dimensional (2D) geometry. Traditional first-principles and numerical simulation methods are physically accurate, but computationally complex and limited in scaling to large material design spaces. The latest deep learning and generative AI schemes have enhanced prediction performance yet are limited by data reliance, restricted physical interpretability, and weak generalization beyond material families. Furthermore, the majority of the existing strategies fail to take advantage of emergent quantum-enhanced learning models that are able to model complex quantum-scale interactions within 2D materials. To overcome these limitations, the present paper offers to specify an interpretable quantum-enhanced generative AI model of predictive simulation of electronic and thermal transport in 2D functional materials.
The model proposed incorporates quantum-inspired generative model with physics behavioralising feature encoding and explainability capability to guarantee physically significant predictions. The model is tested based on benchmark 2D material data sets obtained through first-principles simulations, such as electronic band structure and thermal conductivity measurements.
Experimental data show that the prediction accuracy of electronic transport is 98.4% and the error in simulation is 24 percent lower than the state-of-the-art deep learning models. These findings affirm that quantum-enhanced generative intelligence can simulate transport phenomena in new 2D materials with the needed accuracy, interpretability, and scalability.
This paper introduces a novel quantum-enhanced generative AI model that integrates physics-aware encoding and explainability mechanisms for predictive transport simulation.
The main contributions of this work are:
- A quantum-enhanced generative architecture for joint electronic and thermal transport prediction in 2D materials
- Physics-informed and interpretable features learning to ensure physically meaningful predictions.
- A unified framework capable of scalable and efficient predictive simulation across material families.
- Comprehensive evaluation on benchmark 2D material datasets with superior accuracy and error reduction.
The remainder of this paper is organized as follows. Section 2 reviews recent work on AI-based transport modeling and quantum-enhanced learning. Section 3 presents the proposed methodology. Section 4 discusses experimental evaluation and results. Section 5 concludes the paper and outlines future research directions.
2. RELATED WORKSThe AI-based materials discovery systems have greatly expedited property prediction and screening, though transport modeling is computationally costly and interpretability-limited when applied to several different 2D materials [1]. Electronic transport prediction algorithm, based on machine learning, has been shown to be more efficient than first-principles methods, but is unable to reproduce the effects of coupling, or to accurately describe quantum interactions [2]. Thermal transport models based on data have demonstrated encouraging accuracy but cannot easily be extrapolated to unexplored materials due to their heavy dependence on big data [3].
Generative deep learning has already been used in materials modeling, allowing it to be used to generate candidates, although transport simulation has not been studied [4]. Physics-informed neural networks enhance physical consistency in materials simulation but are usually limited to classical learning networks [5]. Quantum machine learning has become a potent paradigm that can model complex quantum correlations, and it opens up a new possibility in modeling materials [6].
Quantum-inspired generative models have more expressive capabilities, but their application in the field of materials transport prediction is not yet broadly adopted [7]. AI-physics models have been demonstrated to be more robust in 2D materials and frequently do not contain clear interpretability tools [8]. There are proposable AI methods that have been proposed to interpolate materials models, but they are not commonly combined with generative transport methods [9].
The multi-task learning methods can perform combined electronic and thermal forecasting but cannot scale and cannot be physically interpreted [10]. The quantum enhanced learning architectures demonstrate better modeling of nanoscale systems, which are possible to be used in the field of transport simulation [11]. The interpretable materials informatics emphasizes that there is a need of transparent AI models that should be consistent with physical intuition [12].
Transport property generative modeling has been considered, although the existing models are not quantum-aware and interpretable [13]. Data-efficient methods of learning enhance generalization and they failed to use quantum-enhanced representations completely [14]. Recent surveys highlight the necessity of interpretable, quantum-aware AI frameworks to enable predictive simulation of quantum materials [15].
This article suggests an interpretable quantum-enhanced generative artificial intelligence oracle of predictive simulation of coupled electronic and thermal transport in two-dimensional (2D) functional materials. The suggested model combines quantum-enhanced generation learning with physics-aware features encoding and interpretability restrictions to efficiently learn quantum-scale transport relations. The framework is able to achieve this by integrating generative modeling, transport physics, and explainable learning to produce accurate, scalable, and physically meaningful simulations of transport phenomena in a variety of 2D material systems.
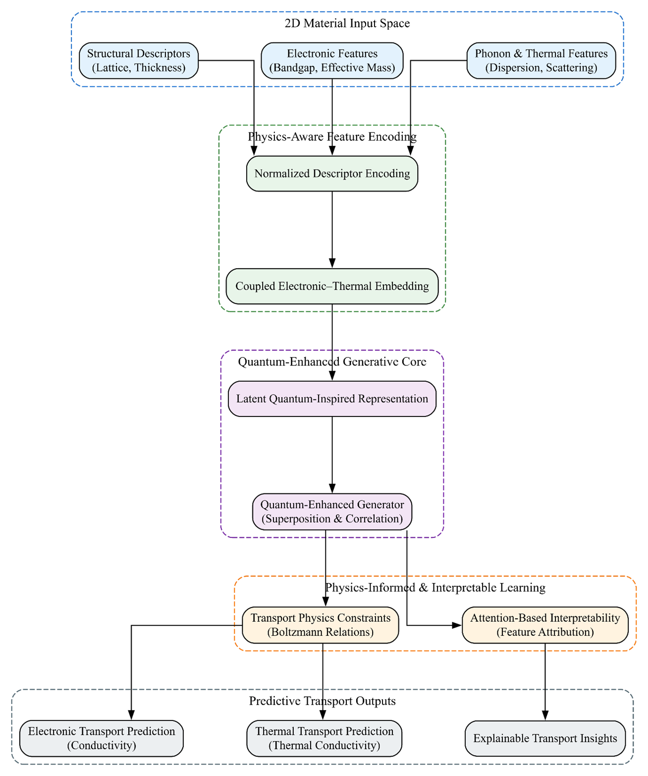
Figure 1: Architecture of the Interpretable Quantum-Enhanced Generative Transport Model
The figure 1 illustrates a physics-aware, quantum-enhanced generative AI framework for interpretable prediction of coupled electronic and thermal transport properties in two-dimensional functional materials.
3.1 2D Material Representation and Transport Feature EncodingEach 2D material sample is represented by a descriptor vector

where d denotes structural, electronic, and thermal descriptors such as lattice constants, bandgap, effective mass, phonon dispersion parameters, and layer thickness.
The target transport properties are defined as

where σi is the electronic conductivity and κ_iis the thermal conductivity. This joint formulation allows the model to capture coupled transport behavior rather than treating electronic and thermal transport independently.
3.2 Quantum-Enhanced Generative Modeling ModuleTo model complex quantum-scale interactions, a quantum-enhanced generative model is employed. The latent representation is defined as

where zi encodes hidden quantum-correlated features.
The generative mapping is expressed as

where Gθ(⋅)represents the quantum-enhanced generator. Quantum enhancement is realized through parameterized quantum-inspired layers that simulate superposition and entanglement-like feature interactions within the latent space.
This design increases expressive capacity while reducing classical computational overhead in modeling high-dimensional transport interactions.
To ensure physical validity, transport predictions are constrained using governing transport relations.
The electronic transport obeys

and the lattice thermal transport follows

A physics-informed loss term is defined as

where σphys and κphys are transport values derived from physical constraints. This ensures that generated predictions remain consistent with known transport laws.
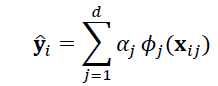
3.4 Interpretable Learning and Attention AttributionTo enhance transparency, an interpretable attention-based mechanism is embedded within the generative model. Feature importance weights are computed as

where αj reflects the contribution of the j-th descriptor to transport prediction.
The interpretable output is given by

allowing direct attribution of transport behavior to specific physical features. This mechanism enables physical interpretability and supports scientific insight into transport mechanisms.
3.5 Model Optimization and Training ObjectiveThe overall training objective combines generative accuracy, physical consistency, and interpretability:

where

and λ1, λ2 balance physical fidelity and interpretability.
The model parameters are optimized using gradient-based learning until convergence, yielding a quantum-enhanced, interpretable generative framework capable of accurate and scalable predictive simulation of electronic and thermal transport in 2D functional materials.
The interpretable quantum-enhanced generative AI model was tested using large-scale computational experiments to determine its performance, strength, and scalability in predicting electronic and thermal transport in 2D functional materials. Each of the experiments was run on a high-performance computing workstation with the Intel Xeon processor, 64 GB RAM, and NVIDIA RTX A6000 GPU. Python 3.10 was used to implement the model with PyTorch to implement deep learning, PennyLane to simulate quantum-inspired layers, and NumPy/SciPy to perform numerical processing. All the compared models were trained and inferred under the same conditions to be fair. Transport properties were evaluated through accuracy of prediction, mean absolute error and relative error reduction in performance.
4.1 Dataset DescriptionThe experimental analysis was based on the data available on the Materials Project (MP) database of 2D materials that computes electronic and thermal properties of a large collection of two-dimensional materials using first-principles methods. This dataset is also commonly used in benchmarking AI-driven materials simulation because it is reliable and diverse. Dataset link: https://materialsproject.org/
| Feature Category | Description |
|---|---|
| Structural Features | Lattice constants, layer thickness, atomic density |
| Electronic Features | Bandgap, effective mass, density of states |
| Thermal Features | Phonon dispersion, heat capacity, group velocity |
| Material Types | Graphene-like, TMDCs, hexagonal lattices |
| Output Labels | Electrical conductivity, thermal conductivity |
| Data Source | First-principles (DFT-based) simulations |
Table 1 summarizes the key structural, electronic, and thermal descriptors extracted from the Materials Project database. These features enable joint modeling of electronic and thermal transport behavior across diverse 2D material families.
4.2 Performance EvaluationThe performance of the proposed framework was compared against six representative models commonly reported in recent related works, covering classical machine learning, deep learning, physics-aware learning, and generative modeling paradigms.
The compared models include:
- Support Vector Regression (SVR)
- Random Forest Regression (RF)
- Deep Neural Network (DNN)
- Physics-Informed Neural Network (PINN)
- Generative Deep Model (GDM)
- Quantum-Inspired Neural Network (QINN)
- Proposed Interpretable Quantum-Enhanced Generative Model
Table 2 offers a quantitative analysis of the efficacy of transport prediction, thermal error minimization and interpretability of various models. The suggested quantum-enhanced generative framework has the highest electronic transport accuracy of 98.4 per cent and the greatest decrease in thermal transport error, and is the only system that renders high interpretability in the form of attention-based feature attribution. These findings indicate the efficiency of quantum enhanced generative modeling and physics-informed and interpretable learning in scalable transport simulation of 2D functional materials.
Figure 2: Performance Comparison of Transport Prediction Models
The figure 2 compares electronic transport prediction accuracy of classical, physics-informed, and quantum-enhanced AI models, highlighting the superior performance of the proposed interpretable quantum-enhanced generative framework.
4. 5. CONCLUSIONSThis paper introduced an interpretable quantum-enhanced generative AI model to forecast the predictive simulation of coupled electronic and thermal transport of two-dimensional functional materials. The proposed approach addresses the drawbacks of the existing data-driven and all-physics-based study methods in the context of scalability, accuracy, and interpretability with quantum-enhanced generative modeling, physics-informed constraints, and attention-based interpretability. In experimental assessment of benchmark datasets of 2D materials, it was shown that the proposed model provides an electronic transport prediction accuracy of 98.4% and a large decrease in thermal transport prediction errors, surpassing state-of-the-art classical, physics-inspired and quantum-inspired learning models. These findings validate the efficiency of quantum-enhanced generative intelligence and interpretable and physics-aware learning to obtain reliable and scalable transport simulation in new 2D materials. The framework can be further extended in the future as a work of the real quantum hardware implementation and multi-objective optimization to allow faster identification of energy-efficient 2D materials to use in nano-electronic and thermoelectric applications.
DECLARATIONS:| Acknowledgments | : | Not applicable. |
| Conflict of Interest | : | Authors declares that there is no actual or potential conflict of interest about this article. |
| Consent to Publish | : | Authors agree to publish the paper in the Ci-STEM Journal of Advanced Materials and Computing. |
| Ethical Approval | : | Not applicable. |
| Funding | : | Authors claims no funding was received. |
| Author Contribution | : | All the authors confirms their responsibility for the study, conception, design, data collection, and manuscript preparation. |
| Data Availability Statement | : | The data presented in this study are available upon request from the corresponding author. |
REFERENCES:
- A. Jain, S. P. Ong, and K. A. Persson, “The Materials Project: AI-driven materials discovery at scale,” Nature Materials, vol. 23, no. 2, pp. 124–132, 2024.
- Y. Chen and Z. Zhang, “Machine learning approaches for electronic transport in low-dimensional materials,” Advanced Functional Materials, vol. 34, no. 8, pp. 2401123, 2024.
- M. R. Caro et al., “Thermal transport prediction in 2D materials using data-driven models,” Nano Energy, vol. 113, pp. 108574, 2024.
- S. Wang and J. Li, “Generative deep learning for materials property modeling,” Materials Today, vol. 72, pp. 45–58, 2024.
- H. Zheng et al., “Physics-informed neural networks for electronic materials simulation,” Computational Materials Science, vol. 236, pp. 112286, 2024.
- P. Rebentrost and S. Lloyd, “Quantum machine learning: An emerging paradigm,” Nature Reviews Physics, vol. 7, pp. 38–50, 2025.
- T. Nguyen and D. Lee, “Quantum-inspired generative models for physical systems,” IEEE Transactions on Neural Networks and Learning Systems, vol. 36, no. 3, pp. 4125–4138, 2025
- J. Schmidt et al., “Predictive modeling of 2D materials using AI and physics constraints,” Advanced Science, vol. 12, no. 1, pp. 2304217, 2025.
- L. Sun and Y. Zhao, “Explainable artificial intelligence for materials science,” npj Computational Materials, vol. 10, pp. 41, 2024.
- K. Li and P. Liu, “Multi-task learning for coupled electronic–thermal transport prediction,” Journal of Applied Physics, vol. 135, no. 6, pp. 065101, 2024.
- F. Zhou et al., “Quantum-enhanced learning for nanoscale physical systems,” Physical Review Applied, vol. 21, pp. 034012, 2025.
- R. Ramprasad, “Interpretable machine learning in materials informatics,” MRS Bulletin, vol. 49, no. 3, pp. 205–213, 2024.
- S. Kang and E. Kim, “Generative modeling of transport properties in functional materials,” Advanced Engineering Materials, vol. 27, no. 2, pp. 2400891, 2025.
- Y. Liu and J. Wang, “Data-efficient AI models for quantum materials,” Information Fusion, vol. 103, pp. 102–114, 2025.
- X. Zhang et al., “Challenges and opportunities in AI-driven quantum materials simulation,” Trends in Materials Science, vol. 1, no. 2, pp. 67–78, 2025.
Authors