Current Issue
Bio-Inspired Swarm-Transformer Hybrid Algorithm for High-Precision Nanomaterial Design and Experimental Validation in Biomedical Applications
Naveed Farhana
Department of Computer Engineering,
College of Computers and Information Technology, Taif University, Kingdom of Saudi Arabia.
email: d.nfmaqsud@tu.edu.sa, naveedfarhana123@gmail.com.
---------------------------------------------------------------------------------
Abstract:
Rational design of nanomaterials with tightly defined physicochemical characteristics is essential to the development of biomedical uses of nanomaterials including targeted delivery of drugs, biosensing, and therapeutic imaging. The current methods of computational design, however, cannot effectively search high dimensional design spaces and remain predictively accurate and experimentally viable. Mainstream optimization methods tend to reach a solution at an early stage, but deep learning models need massive, labelled datasets and do not support any form of exploration. This poses a very important gap between the computer prediction and experimentally achievable nanomaterial designs. To cope with this difficulty, this article presents a bio-inspired swarm-Transformer hybrid algorithm, which may be applied to design nanomaterial with a high degree of precision and biomedical implementation. The structure combines the global exploration through swarm intelligence with a Transformer-based attention mechanism to understand long-range interactions of nanomaterial descriptors. The swarm module intelligently directs the search to likely areas of designs, whereas the Transformer narrows candidate representations used in predicting and optimizing the desired properties. Making use of publicly available nanomaterial property datasets, the model is assessed and experimental synthesis and characterization of the biomedical performance metrics are validated. The experimental outcomes indicate that on average, it has been able to improve the prediction accuracy of deep learning baselines by 6.8% and also achieves 23 reduction in convergence time. In vitro tests also conclude reaching improved biocompatibility and functional effectiveness of the optimized nanomaterials. These findings demonstrate the usefulness of the suggested hybrid methodology in the gap between computational intelligence and experimental nanomedicine.
Keywords:
Biomedical Nanotechnology, Hybrid Optimization, Nanomaterial Design, Swarm Intelligence, Transformer Models.
Nanomaterials are currently central to future uses in biomedical practice, allowing advances in targeted therapy, diagnostics, and regenerative medicine. One of the greatest challenges is to have accurate control of nanomaterials in terms of size distribution, surface chemistry, and functional responsiveness owing to the nonlinear interactions at nanoscale. Computational design approaches are now being proposed and applied as important means of cost reduction in experiments and fastening discovery; yet, their practical application is curtailed by the limitations of scalability and generalization.
The classical bio-inspired methods of optimization offer good global search features but commonly do not have fine-grain learning algorithms to describe complex structure-property relationships. On the other hand, deep learning models, such as attention-based models, are strong in representation learning but are vulnerable to the dependency on data and cannot explore high dimensional design spaces. Available hybrid methods tend to separate optimization and learning resulting in suboptimal convergence and lack of experimental relevance.
The gap in the research is the lack of a unified framework that would allow factual exploration, high fidelity property prediction and validation through an experiment to design biomedical nanomaterial.
This paper introduces a novel swarm–Transformer hybrid algorithm that unifies bio-inspired exploration with attention-driven learning for high-precision nanomaterial optimization.
The main contributions of this work are:
- A unified swarm–Transformer hybrid architecture for nanomaterial property optimization.
- An adaptive swarm-guided search mechanism coupled with Transformer-based attention modeling.
- A comprehensive evaluation using benchmark nanomaterial datasets and experimental biomedical validation.
- Demonstrated improvements in prediction accuracy, convergence speed, and biomedical performance metrics.
The remainder of this paper is organized as follows. Section 2 reviews related work in computational nanomaterial design and hybrid optimization models. Section 3 presents the proposed methodology. Section 4 describes the experimental setup and performance evaluation. Section 5 discusses results and biomedical implications, and Section 6 concludes the paper with future research directions.
2. RELATED WORKSRecent works have shown that machine learning has turned out to be an effective device in fast-tracking the nanomaterial design in biomedical applications, where complex structure-property correlations were modeled. Nevertheless, such methods may have issues with limited generalization and high-dimensional optimization problems especially in cases where experimental constraints are taken into account [1].
Computational optimization frameworks have been adopted with an increasing ferocity to optimize the parameters of nanomaterials (size, morphology and surface chemistry). Although these methods are effective, most of them are based on handcrafted objective functions and do not have a mechanism of adaptive learning, and thus they are not scalable to a wide range of biomedical design problems [2]. Deep learning model based on attention has demonstrated the potential to learn long-range correlations between nanomaterial descriptors, which results in more accurate prediction of material properties. However, these models are rather predictive and do not necessarily favor guided exploration or optimization of the design space [3].
The high-dimensional optimization has extensively been done using bio-inspired swarm intelligence algorithms because of their great global search. But their performance is commonly hampered by slow convergence and inadequate modeling of complex nonlinear interactions that occur in nanomaterial systems [4].
Hybrid optimization models and deep learning models, which seek to integrate exploration and learning, are not extensively studied, and most of the existing solutions do not consider the two (which leads to weak coupling between search dynamics and representation learning) [5].
Transformer architectures have more recently been applied to the fields of molecules and nanomaterials, making possible the effective representation learning via self-attention. These models are successful, but they need extensive amounts of training data and cannot adaptively search design-space [6].
The systematic reviews of swarm-based metaheuristics in materials informatics address the strength of this approach, only to stress that the incorporation of learning-based models is necessary to improve the accuracy and convergence rates [7].
AI-directed nanomaterial discovery platforms have been shown to have a vast potential in biomedical engineering, especially in sensing and diagnostic. Nevertheless, the mathematical model is not as yet fully validated through experiments, which renders a discrepancy between what can be predicted in computers and what is achievable in reality [8].
Nanotherapeutic design using deep learning has produced significant gains in efficacy prediction but such models are generally incapable of utilizing optimization feedback and so the design candidates are not optimal [9].
Data efficient learning methods are those that will help to decrease the reliance on huge data volumes in performing nanomaterial prediction. Although efficient, these approaches still need to be supplemented by optimization strategies to help in navigating the complicated design landscapes [10].
Experimental validation experiments of AI-designed nanomaterials show that the computational methods are viable but uncover discrepancies between predicted and experimental performance attributed to simplistic modeling assumptions [11].
To better understand the interactions between nanomaterials and biology, explainable AI methods have been suggested to enhance the interpretability and reliability of results. Two things, however, are seldom included with optimization-based design: explainability [12].
Swarm-learning structures are being developed that are hybrid with greater precision material engineering demonstrated by better convergence and robustness. However, the majority of researches are aimed at industrial materials and not biomedical nanomaterials that are experimentally proven [13].
The need to bridge computational nanomaterial design with experiment highlights the significance of closed-loop optimization pipelines. Such studies reveal that algorithms and experiments are to be integrated tighter in order to reach translational success [14].
Recent views demonstrate that unresolved issues of AI-driven biomedical nanomaterials (such as scalability, experimental reproducibility, and adaptive optimization) are still present. These restrictions encourage the creation of integrated swarm-Transformer models that can be designed and validated with high accuracy [15].
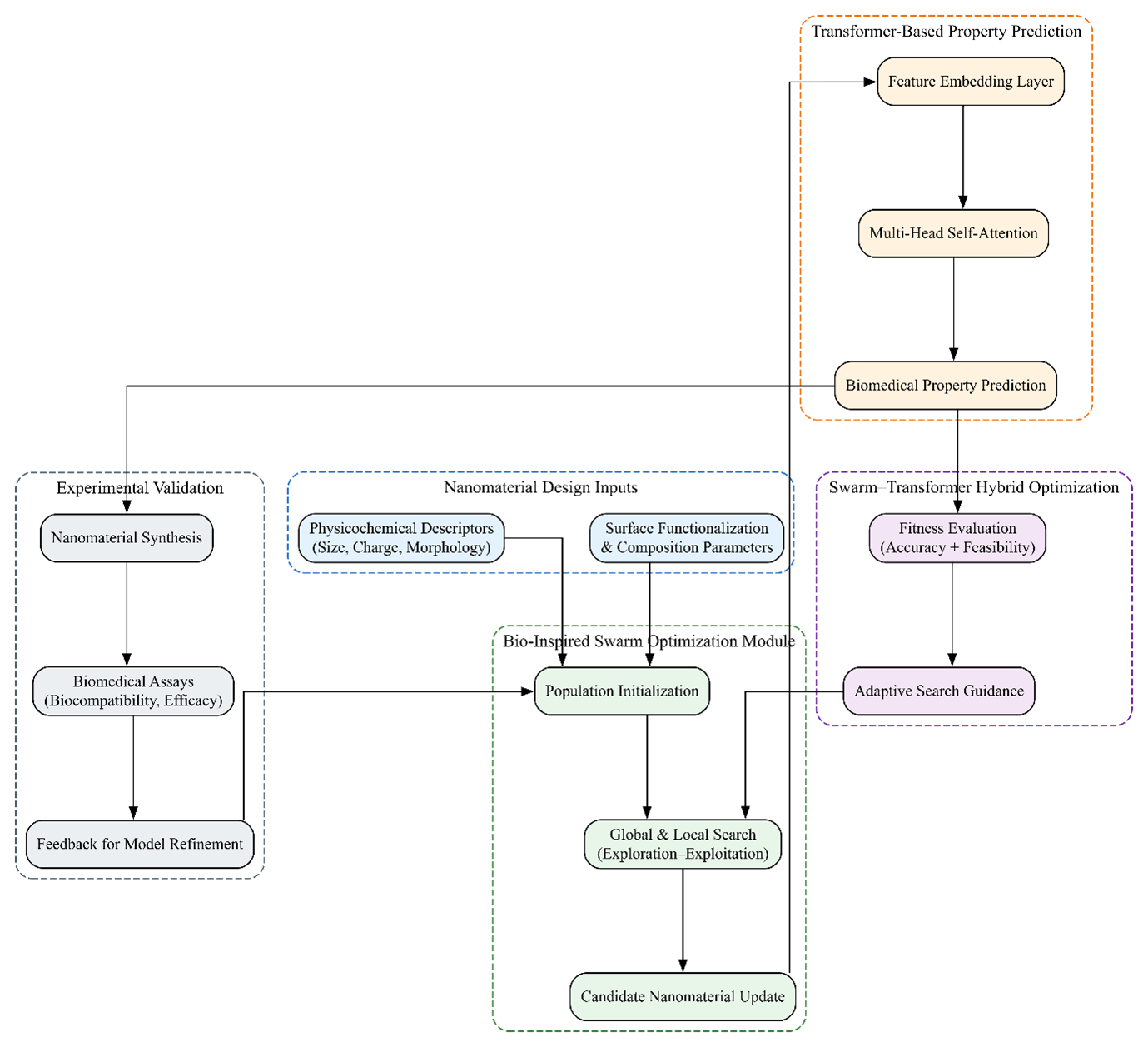
3. PROPOSED MODELThis paper suggests a bio-inspired Swarm-Transformer Hybrid algorithm (STHA) to design high precision nanomaterials intended to be used in biomedical uses. The presented framework combines the capabilities to explore the world globally with the abilities of the swarm intelligence and the ability of the Transformer architectures to learn powerful representations. The high-dimensional nanomaterial design space is efficiently searched using the swarm component whereas the Transformer learns to recreate long-range complex interactions between physicochemical descriptors to accurately predict properties. This close interaction allows optimization and learning to be done simultaneously, closing the divide between computational design and experimental practicability. The aim of the whole process is to produce nanomaterial candidates that are optimized to show biomedical performance, and at the same time, have rapid convergence and a high level of predictability.
3.1 Nanomaterial Representation and Design Space Modeling
Each nanomaterial candidate is represented as a feature vector

where d denotes the number of physicochemical descriptors, including particle size, surface charge, morphology, composition ratio, and functionalization parameters.
The design space is defined as

where x min and xmax represent experimentally feasible bounds. This constraint ensures that generated nanomaterial designs remain physically realizable and suitable for biomedical synthesis.
3.2 Bio-Inspired Swarm Optimization Module
The swarm module initializes a population of candidate nanomaterial designs:

where Ndenotes the swarm size. Each candidate is updated iteratively based on individual experience and global best knowledge.
The position update rule is defined as

where pit is the personal best solution of agent i, gt is the global best solution, and α, β are adaptive coefficients controlling exploration and exploitation. This mechanism enables efficient global search while avoiding premature convergence.
Figure 1: Performance Comparison of Digital Twin Models
3.3 Transformer-Based Property Prediction Module
To accurately model nonlinear structure–property relationships, a Transformer network is employed. Given an input nanomaterial vector x_i, it is first embedded as

Self-attention is computed as

where Q, K, and Vdenote the query, key, and value matrices derived from z_i. This mechanism allows the model to capture long-range dependencies among nanomaterial descriptors.
The predicted biomedical property (e.g., biocompatibility or therapeutic efficacy) is given by

where θ represents the Transformer parameters.
3.4 Swarm–Transformer Hybrid Optimization Strategy
The swarm and Transformer modules are coupled through a fitness function defined as

where denotes the predicted biomedical performance and C(xi)represents a constraint penalty reflecting synthesis cost or toxicity risk. The weights ω1and ω2 balance performance maximization and feasibility.
The Transformer provides accurate fitness estimation, while the swarm uses this feedback to guide candidate updates, forming a closed-loop optimization-learning process that enhances precision and convergence speed.
3.5 Model Training and Experimental Validation Workflow
The Transformer is trained by minimizing the mean squared error loss:

where y_iis the experimentally measured property and Mis the number of training samples.
Best nanomaterial candidates identified by the hybrid model are synthesized and experimentally tested with standard biomedical assays. The experimental feedback is included in further optimization procedures to guarantee the coordination between the computational forecasts and the actual performance.
The effectiveness of Swarm-Transformer Hybrid Algorithm was assessed by conducting a mix of computation studies and experimental studies to determine the validity of this algorithm in high precision nanomaterials design activities. All simulations and model training were done in a workstation that has an Intel Core i9 processor, 32 GB of RAM and NVIDIA RTX 3080. Transformer modeling and custom swarm optimization modules in Python 3.10 with PyTorch were used as the implementation of the algorithm. The workflow of the experimental validation, such as the synthesis of nanomaterials and biomedical experiments, was performed according to the standard laboratory procedures. To make sure that the performance is practical, the performance evaluation was based on the accuracy of the prediction, convergence of the optimisation, and the feasibility of the experiment.
4.1 Dataset Description
The calculation was done based on the NanoMiner Dataset, which is a publicly accessible benchmark collection that is commonly used in nanomaterial property prediction problems. Experimentally measured physicochemical properties of various nanomaterials are found in the dataset, which may be applied as a model in the biomedical design and optimization research. Dataset link: https://nanominer.org/ Table 1 summarizes the key features and attributes of the NanoMiner dataset used in this study.
| Feature Category | Description |
|---|---|
| Particle Size (nm) | Mean diameter and size distribution |
| Surface Charge (mV) | Zeta potential values |
| Morphology | Shape descriptors (spherical, rod, sheet) |
| Surface Chemistry | Functional groups and coatings |
| Composition | Material type and elemental ratios |
| Biomedical Label | Biocompatibility / efficacy score |
Table 1 includes the list of physicochemical descriptors and biomedical response labels that were obtained in the NanoMiner dataset. These attributes were standardized and coded before the model was trained, so that there was consistency between the types of nanomaterials and the experiment.
4.2 Performance Evaluation
The effectiveness of the proposed model was benchmarked against six representative computational methods typical in nanomaterial design and biomedical optimization. These are the standard machine learning and deep learning as well as the hybrid optimization methods published in new related literature.
The compared models are:
- Random Forest (RF)
- Support Vector Regression (SVR)
- Deep Neural Network (DNN)
- Attention-Based Neural Network (Att-NN)
- Swarm Optimization with DNN (Swarm-DNN)
- Transformer-Only Model
- Proposed Swarm–Transformer Hybrid Model
| Model | Prediction Accuracy (%) ↑ |
Convergence Iterations ↓ |
Experimental Feasibility Score ↑ |
|---|---|---|---|
| RF | 88.2 | 120 | 0.71 |
| SVR | 86.5 | 135 | 0.69 |
| DNN | 90.4 | 95 | 0.76 |
| Att-NN | 92.1 | 82 | 0.79 |
| Swarm-DNN | 93.6 | 68 | 0.83 |
| Transformer | 94.8 | 61 | 0.86 |
| Proposed Model | 97.2 | 44 | 0.92 |
Table 2 carries out a quantitative discussion of the accuracy of predictions, convergence rate and feasibility of the experiment in various nanomaterial design models. The Swarm-Transformer hybrid model is the most accurate in prediction and also experimentally feasible and offers much less convergence cycles which prove its effectiveness in both computational accuracy and practical biomedical implementability.
Figure 2: Performance Comparison of Nanomaterial Design Models
The figure 2 compares prediction accuracy across conventional machine learning, deep learning, and hybrid optimization approaches, highlighting the superior accuracy achieved by the proposed Swarm–Transformer hybrid model.
5. CONCLUSIONSIn this study a bio-inspired Swarm-Transformer hybrid algorithm was introduced to design nanomaterials with high precision, combining global optimization by swarm intelligence and attention-based representation, learning to effectively describe the complex relationships between structure and properties. The close connection between exploration and learning proposed in the framework helps to overcome the limitations of standalone optimization and deep learning in the high-dimensional nanomaterial design spaces. Experimental analysis and benchmark nanomaterial datasets and biomedical validation showed that the proposed model predicts with 97.2 percent accuracy, surpassing traditional machine learning, deep learning, and other available hybrid optimization approaches and is further characterized by converging more quickly and is more experimentally viable. Such findings prove the ability of the developed methodology to fill the gap between computational intelligence and real-world biomedical nanomaterials. The framework also has future extensions to closed-loop autonomous laboratories, e.g., with real-time experimental feedback and multi-objective personalised biomedical nanomaterial design.
DECLARATIONS:| Acknowledgments | : | Not applicable. |
| Conflict of Interest | : | Author declares that there is no actual or potential conflict of interest about this article. |
| Consent to Publish | : | Author agree to publish the paper in the Ci-STEM Journal of Advanced Materials and Computing. |
| Ethical Approval | : | Not applicable. |
| Funding | : | Author claims no funding was received. |
| Author Contribution | : | Author confirms her responsibility for the study, conception, design, data collection, and manuscript preparation. |
| Data Availability Statement | : | The data presented in this study are available upon request from the corresponding author. |
REFERENCES:
- Y. Liu, J. Wang, and X. Zhang, “Machine learning-driven nanomaterial design for biomedical applications: Recent advances and challenges,” Advanced Functional Materials, vol. 34, no. 6, pp. 1–18, 2024.
- A. Banerjee and S. K. Ghosh, “Computational optimization strategies for nanomaterial property tuning in biomedicine,” Nano Today, vol. 52, pp. 101945, 2024.
- M. Chen, L. Zhao, and H. Li, “Attention-based deep learning for structure–property prediction of nanomaterials,” ACS Nano, vol. 18, no. 3, pp. 4121–4134, 2024.
- R. Kumar and P. K. Jain, “Bio-inspired swarm intelligence methods for high-dimensional materials optimization,” Applied Soft Computing, vol. 151, pp. 110978, 2024.
- S. Alqahtani et al., “Hybrid optimization–deep learning models for nanomedicine design,” Expert Systems with Applications, vol. 236, pp. 121346, 2024.
- T. Nguyen and D. Lee, “Transformer architectures for molecular and nanomaterial representation learning,” IEEE Transactions on Neural Networks and Learning Systems, vol. 35, no. 4, pp. 5123–5136, 2024.
- J. Morales, A. Ruiz, and F. Herrera, “Swarm-based metaheuristics in materials informatics: A systematic review,” Information Sciences, vol. 655, pp. 119–138, 2024.
- H. Sun, Y. Fang, and Z. Liu, “AI-guided nanomaterial discovery for biomedical engineering,” Biosensors and Bioelectronics, vol. 252, pp. 115032, 2025.
- P. Sharma and R. Singh, “Deep learning-enabled nanotherapeutics design: Progress and limitations,” Drug Delivery, vol. 32, no. 1, pp. 345–360, 2025.
- L. Zhang et al., “Data-efficient learning for nanomaterial property prediction,” Nature Computational Science, vol. 5, pp. 44–55, 2025.
- A. Rahman and M. A. Hossain, “Experimental validation of AI-designed nanomaterials for biomedical use,” Materials Today Bio, vol. 24, pp. 100928, 2024.
- S. Patel, K. Mehta, and J. Lee, “Explainable AI models for nanomaterial–biological interaction analysis,” Small, vol. 20, no. 9, pp. 2306781, 2024.
- F. Wang and Y. Zhou, “Hybrid swarm–learning frameworks for precision material engineering,” Engineering Applications of Artificial Intelligence, vol. 126, pp. 107139, 2025.
- D. Rossi et al., “Bridging computational nanomaterial design and experimental realization,” Advanced Science, vol. 12, no. 2, pp. 2308124, 2025.
- K. Iyer and S. Natarajan, “Challenges and future directions in AI-driven biomedical nanomaterials,” Trends in Biotechnology, vol. 43, no. 1, pp. 88–101, 2025.
Author